استرداد
اطلاعات کلی
پیش نیاز استفاده از وب سرویس ریفاند، فعال بودن Module ریفاند جدید سپهر بر روی سایت تامین کننده می باشد. و از آنجایی که تعدادی از تامین کنندگان هنوز از Module جدید ریفاند سپهر استفاده نمی کنند، امکان استفاده از وب سرویس ریفاند روی همه سایت های سپهری وجود ندارد. جهت دریافت لیست سایت های فعال لطفا با تماس حاصل نمایید.
در وب سرویس ریفاند، فقط رزروهایی قابلیت استرداد دارند که رزرو اولیه آنها از طریق وب سرویس انجام شد باشد. بنابراین رزروهایی که به صورت دستی و از طریق سایت تامین کننده صادر شده باشند، امکان استرداد از طریق وب سرویس نداشته و ریفاند آنها نیز باید از به صورت دستی و از طریق سایت تامین کننده صورت پذیرد.
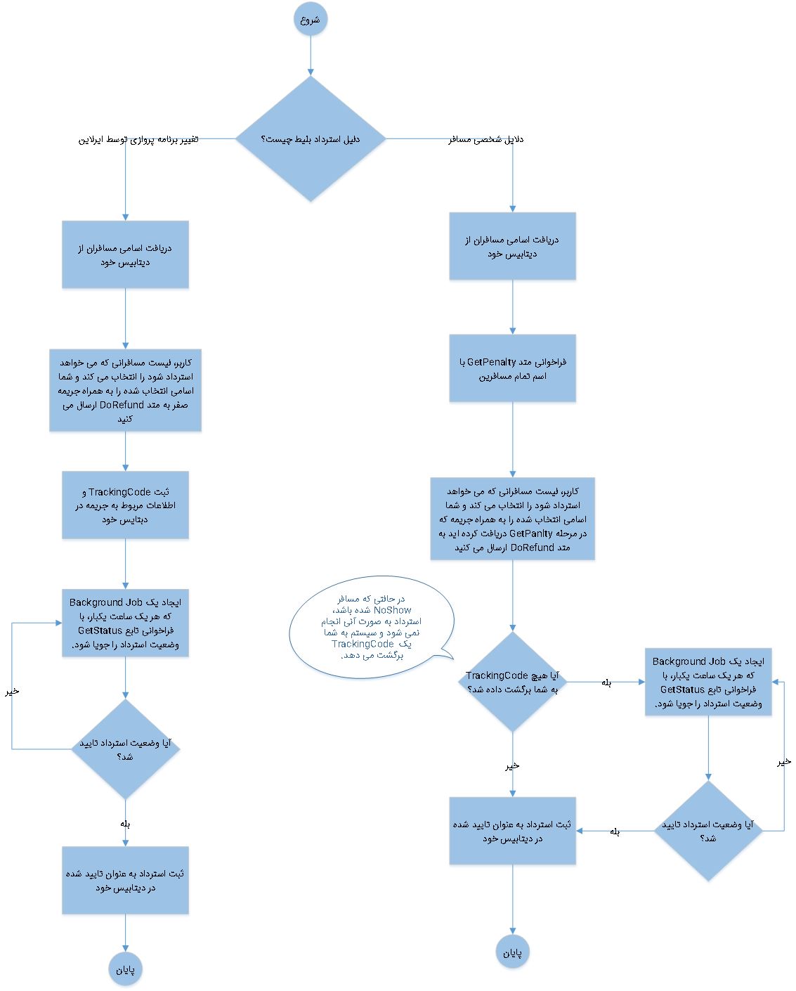
مشاهده فلوچارت فرایند استرداد
جهت بدست آوردن دید بهتری از فرایند سیستم استرداد، پیشنهاد می کنیم که فلوچارت آن را از اینجا مشاهده نمایید.
دانلود نمونه سورس کد
نمونه سورس کد پیاده سازی شده در Net. را میتوانید از اینجا دانلود کنید. همچنین کلاس های سی شارپ معادل Json مربوط به Request و Response ها در این پروژه موجود می باشد.